欢迎访问华球(中国)化工官方网站!
中文版
|
English
返回首页
导航菜单
关于华球(中国)
公司简介
领导致辞
资质荣誉
组织机构
管理团队
装置掠影
集团企业
安徽华球(中国)天泉塑业有限公司
界首华球(中国)化工有限责任公司
阜阳华球(中国)制气有限责任公司
阜阳华球(中国)机械有限责任公司
安徽普惠生态农业科技有限公司
上海宜景国际贸易有限公司
华球手机网页版登录入口
公司动态
行业动态
网站公告
产品中心
产品展厅
研发团队
专有技术
营销网络
农化服务
企业文化
理念宗旨
每月之星
安全生产
环境保护
员工活动
加入华球(中国)
人才理念
用人机制
人才招聘
联系我们
联系方式
在线留言
华球手机网页版登录入口
公司动态
行业动态
网站公告
网站公告
首页
>
华球手机网页版登录入口
> 网站公告
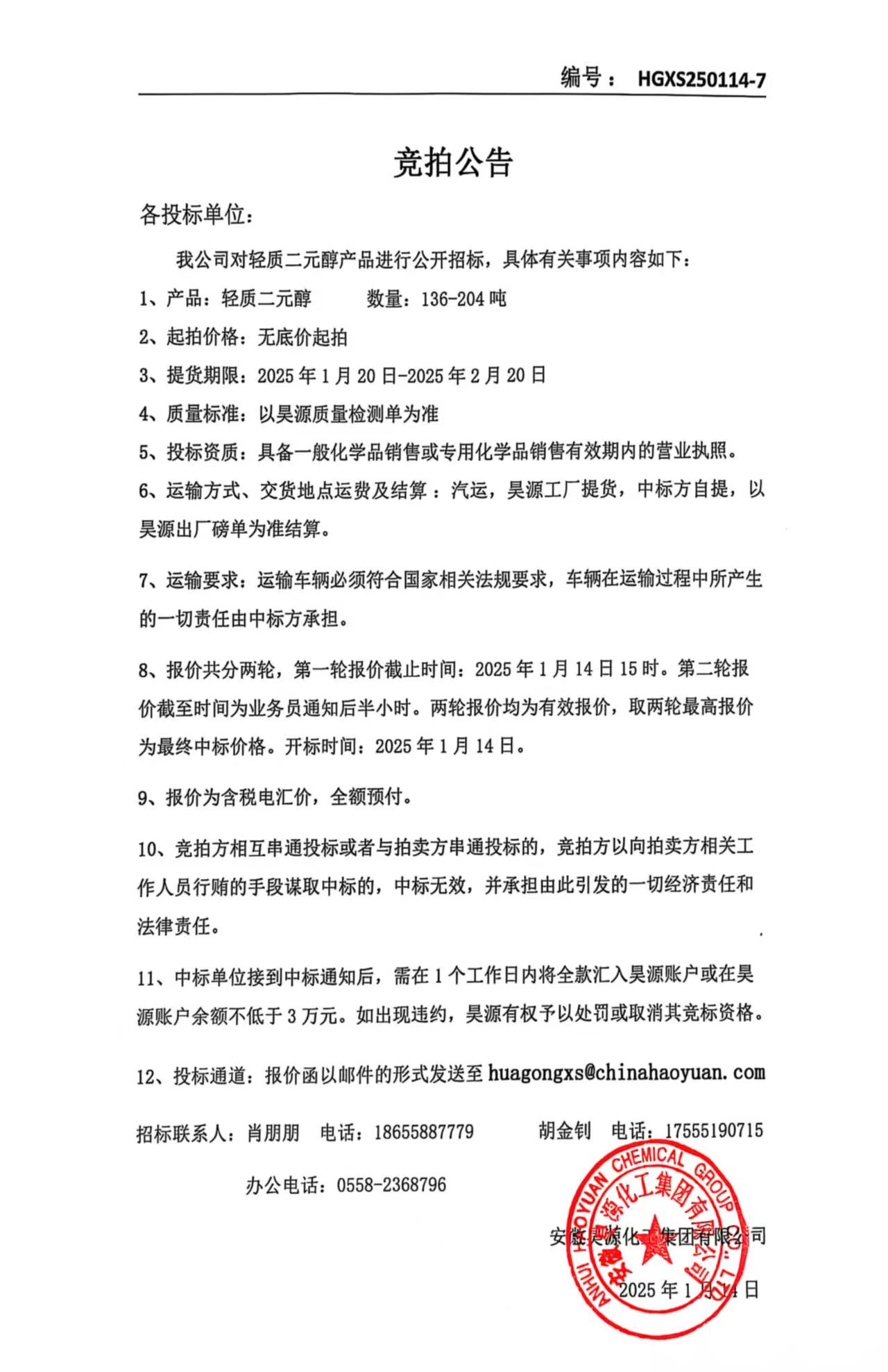
化工销售轻质二元醇招标公告
来源:化工销售 发布时间:2025-01-14 阅读次数:1470次
上一条:
化工销售粗甲醇招标公告
下一条:
化工销售甲苯招标公告
返回顶部
完美中国官网首页
|
安博集团
|
完美体育官网登录入口
|
乐动平台
|
大发dafa网站
|
雷火电竞
|
江南jn体育官网
|
金年会中国
|
雷火官方网站
|